中
/
EN
首页
产品
能力
新闻资讯
合作案例
关于三方
产品
查看更多 >>
民用系列
核电系列
行业应用
能力
查看更多 >>
科研中心
生产制造
质量管控
新闻资讯
查看更多 >>
企业新闻
行业动态
视频赏析
合作案例
查看更多 >>
合作案例
合作客户
关于三方
查看更多 >>
企业简介
领导致辞
企业文化
发展历程
荣誉资质
招贤纳士
联系我们
首页
产品
民用系列
核电系列
行业应用
能力
科研中心
生产制造
质量管控
新闻资讯
企业新闻
行业动态
视频赏析
合作案例
合作案例
合作客户
关于三方
企业简介
领导致辞
企业文化
发展历程
荣誉资质
招贤纳士
联系我们
CN
EN
真实 · 时效 · 准确
企业新闻
行业动态
视频赏析
企业新闻
2025-05-20
2024年浙江三方控制阀社会责任报告
查看更多 >>
2023-05-12
对长征五号B运载火箭圆满完成我国空间站建造任务的感谢信
2023-05-06
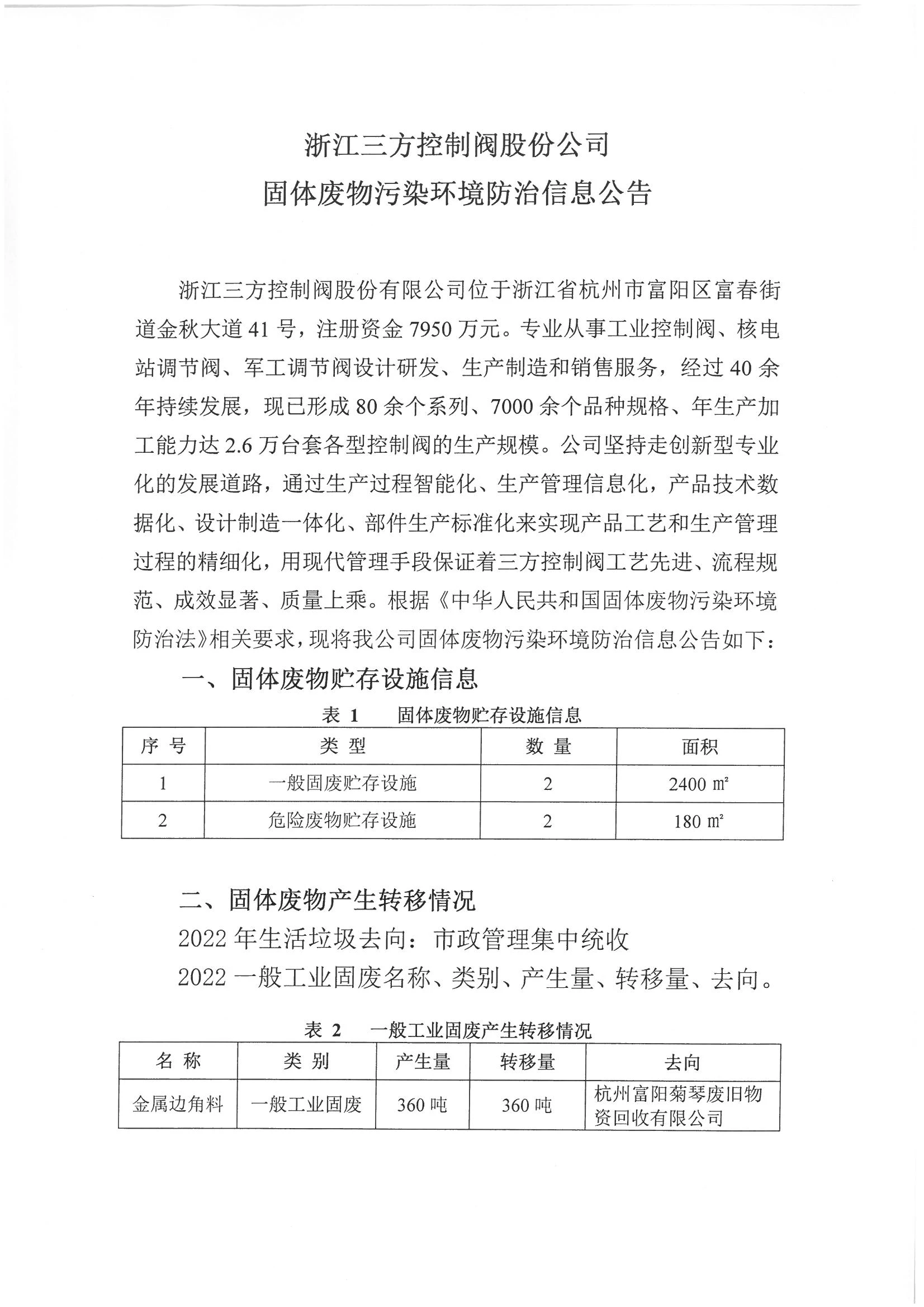
浙江三方控制阀股份公司 固体废物污染环境防治信息公告
2023-03-22
捷报通传丨浙江控阀IPO过会,财通证券助力国内核电调节阀生产领先企业挺进资本市场
2022-01-10
浙江三方控制阀四十周年企业庆典
2021-05-10
对长征运载八号火箭首次飞行任务的感谢信
北京时间12月22日12时37分,长征八号运载火箭在中国文昌航天发射场成功发射,以“一箭五星”的方式将5颗卫星送入预定轨道。这是中国自主研制的新一代中型运载火箭长征八号的首次飞行任务,也是长征系列运载火箭的第356次飞行。
2021-02-02
暖心措施留外地员工过年
公司为留外地员工在富过年,用心更用薪!
2020-11-26
这段晃动的画面,富阳人:自豪!
11月24日4时30分 在我国文昌航天发射场 长征五号遥五运载火箭成功发射 探月工程嫦娥五号探测器 开启我国首次 地外天体采样返回之旅 将带回中国采集的第一杯月壤
2020-11-17
2020年第三届中国控制阀专家论坛(2020年会)
为推动我国控制阀行业技术水平,加快我国高端控制阀国产化进程,促进行业以及区域经济发展,2020年11月12日,由中国仪器仪表学会主办,浙江三方控制阀股份有限公司承办的第三届控制阀专家论坛在杭州富阳国际贸易中心大酒店顺利召开!
2020-10-21
2020杭州市区域性车工(普工)职业技能竞赛
2020年10月18日上午,杭州市区域性车工(普车)职业技能竞赛在浙江三方控制阀股份有限公司举行。
上一页
1
2
3
4
5
6
7
…
下一页
加载更多